





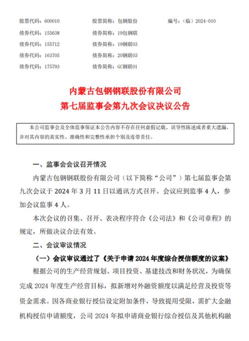
合成橡胶夜盘收涨约2.9%,白糖、20号胶、豆油、橡胶等至多涨约1.8%,螺纹钢和热卷涨约0.3%。铁矿石则收跌约0.1%,焦煤跌约0.2%,焦炭跌约0.8%,纯碱跌约1.1%,对二甲苯跌约1.4%。国际铜夜盘收跌0.28...
20号胶跌近3%,BR橡胶跌近2%,橡胶、烧碱、菜油、菜粕、热卷跌超1%。涨幅方面,棕榈油涨近1%。国际铜夜盘收跌1.14%,沪铜收跌0.94%,沪铝收涨0.12%,沪锌收跌0.83%,沪铅收跌0.37%,沪镍收涨1.51%,沪...
20号胶夜盘收跌超4%,对二甲苯、橡胶、低硫燃油、燃油至少跌超2%,烧碱跌约0.8%。铁矿石则涨约0.8%,螺纹钢涨0.8%,焦煤涨约1%。国际铜夜盘收跌2.21%,沪铜收跌2.05%,沪铝收涨0.92%,沪锌收涨0.74%,...
纸浆跌超3%,玻璃、纯碱跌超2%,焦煤、燃油、低硫燃料油(LU)跌超1%;涨幅方面,烧碱涨0.58%。国际铜夜盘收涨0.25%,沪铜收涨0.19%,沪铝收涨0.60%,沪锌收涨0.07%,沪铅收跌0.35%,沪镍收跌0.06%,沪锡...
中共中央国务院关于新时代推动中部地区高质量发展的意见(2021年4月23日)促进中部地区崛起战略实施以来,特别是党的十八大以来,在以习近平同志为核心的党中央坚强领导下,中部地区经济社会发展取...
各省、自治区、直辖市生态环境厅(局),新疆生产建设兵团生态环境局: 为全面落实党的十九届五中全会关于加快推动绿色低碳发展的决策部署,坚决遏制高耗能、高排放(以下简称"两高")项目盲目发展,...
日前,发改委、工信部发布关于做好2021年钢铁去产能"回头看"检查工作的通知,检查重点包括退出产能情况、项目建设情况、历次检查整改落实情况、举报核查情况、健全工作体系情况、2021年粗钢产量...
国家发展改革委关于印发《长江三角洲地区多层次轨道交通规划》的通知发改基础〔2021〕811号上海市、江苏省、浙江省、安徽省发展改革委: 为贯彻落实《长江三角洲区域一体化发展规划纲要》战略...
7月16日,山西省开发区2021年第三次项目集中签约一批、开工一批、投产一批"三个一批"活动在全省各地同步举行。本次全省开发区"三个一批"活动共签约项目506个,开工项目459个,投产项目265个,涵盖...
各省、自治区、直辖市及新疆生产建设兵团住房和城乡建设厅(委、管委、局)、发展改革委、公安厅(局)、自然资源主管部门、市场监管局(厅、委)、银保监局、网信办,国家税务总局各省、自治区、直...
今年以来,北京市上下围绕"一个开局""两件大事""三项任务",突出抓新开、抓续建、抓增量、抓储备"四抓"工作路径,紧扣落好"五子"推进重大项目建设,重改革、优服务,上半年北京市投资运行稳中有进...
中共中央国务院关于新时代推动中部地区高质量发展的意见(2021年4月23日)促进中部地区崛起战略实施以来,特别是党的十八大以来,在以习近平同志为核心的党中央坚强领导下,中部地区经济社会发展取...
国家统计局: 7月份国民经济延续稳定恢复态势(2021年8月16日)7月份,面对外部不确定性加大和国内疫情汛情等多重冲击,在以习近平同志为核心的党中央坚强领导下,各地区各部门认真贯彻落实党中央、...
8月24日,国务院新闻办公室举行新闻发布会。交通运输部部长李小鹏介绍道,习近平总书记在庆祝中国共产党成立100周年大会上庄严宣告,我国已经全面建成了小康社会。党的十八大以来,习近平总书记对...
实行能源消费强度和总量双控(以下称能耗双控)是落实生态文明建设要求、促进节能降耗、推动高质量发展的一项重要制度性安排。"十三五"以来,各地区各部门认真落实党中央、国务院决策部署,能耗双...
为切实保障国家出台的一系列能源保供稳价措施落实落地、取得成效,近期,国家发展改革委、能源局联合派出督导组,赴相关重点省份和企业、港口开展能源保供稳价工作督导。督导工作以现场督导为主,...