近日,河北省工信厅网站发布了关于印发《河北省钢铁行业先进工艺技术装备推荐目录》的通知(以下简称《通知》)。

从《通知》中获悉,为贯彻落实国家《关于促进钢铁工业高质量发展的指导意见》《钢铁行业稳增长工作方案》和河北省政府办公厅印发的《河北省支持钢铁行业创新发展的若干措施》等文件精神,加快推动我省钢铁行业技术装备高端化升级改造,激发高质量发展新动能,河北省工信厅经广泛征集、审慎筛选,编制了《河北省钢铁行业先进工艺技术装备推荐目录》。
具体情况如下——
关于印发《河北省钢铁行业先进工艺技术装备推荐目录》的通知
冀工信钢铁〔2023〕239号
各有关市工业和信息化局,省冶金行业协会、省节能协会:
为贯彻落实国家《关于促进钢铁工业高质量发展的指导意见》《钢铁行业稳增长工作方案》和省政府办公厅印发的《河北省支持钢铁行业创新发展的若干措施》等文件精神,加快推动我省钢铁行业技术装备高端化升级改造,激发高质量发展新动能,我厅经广泛征集、审慎筛选,编制了《河北省钢铁行业先进工艺技术装备推荐目录》。现印发给你们,请结合实际,切实做好宣传引导和推广应用。
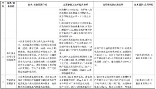
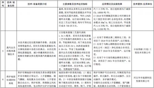
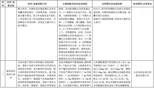
附件:《河北省钢铁行业先进工艺技术装备推荐目录》
河北省工业和信息化厅
2023年11月1日

























点击链接查看《通知》全文:https://gxt.hebei.gov.cn/hbgyhxxht/xwzx32/tzgg83/942979/index.html

扫一扫关注微信