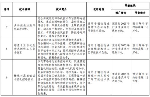
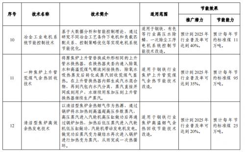
为加快推广应用先进适用节能技术装备,促进企业节能降碳、降本增效,推动工业和信息化领域能效提升,我部编制了《国家工业和信息化领域节能技术装备推荐目录(2022年版)》,现予公告。
附件:国家工业和信息化领域节能技术装备推荐目录(2022年版).pdf





2022大宗商品年报出炉在即!欢迎抢鲜品读!
报告聚焦钢材、煤焦、铁矿石、不锈钢新材料、铁合金、废钢、有色金属、建筑材料、农产品等9大品种,由上海钢联100多位资深分析师倾力打造,深度剖析100余条细分产业链长周期数据,囊括行业热点、宏观政策等全方位解读,涵盖价格价差、成本利润、产能产量、库存、资源流向、区域供需平衡、市场竞争格局等基本面分析……

扫一扫关注微信