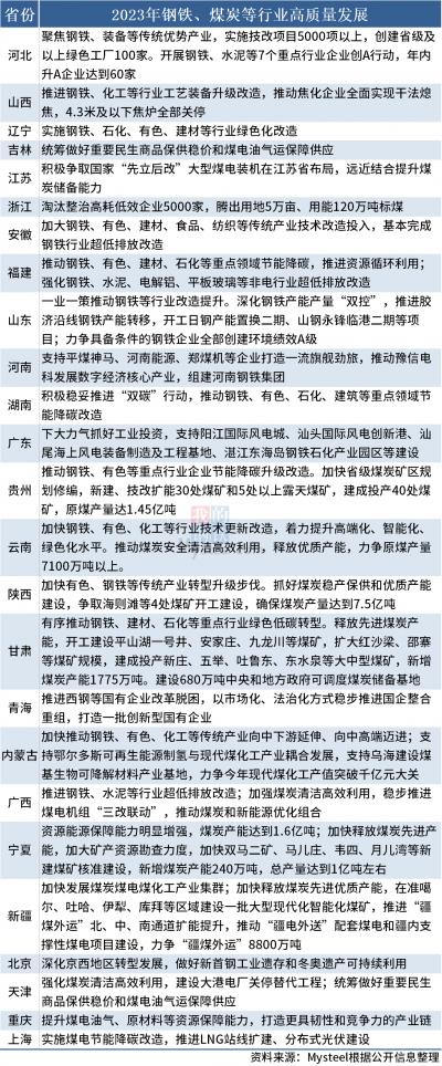
春节前,各省份两会举行,政府工作报告全文陆续公布。其中,有25省份政府工作报告提及钢铁、煤炭等行业发展,具体内容如下:

春节前,各省份两会举行,政府工作报告全文陆续公布。其中,有25省份政府工作报告提及钢铁、煤炭等行业发展,具体内容如下:

本报讯(记者李江梅)9月19日上午,国务院新闻办公室举行"高质量完成'十四五'规划"系列主题新闻发布会。会上透露,"十四五"以来,生态环境部深入推进以生态环境为导向的项目开发模式创新,已有100多...
工业和信息化部部长李乐成9日在国务院新闻办新闻发布会上表示,传统产业是我国制造业的主体,增加值、用工人数等主要指标都占了全部制造业的80%左右。这些产业大多数是基础产业和民生产业,既是...
中国冶金报 中国钢铁新闻网记者 何惠平 报道9月28日,北京铁矿石交易中心(下称北铁中心)正式推出"铁矿石港口现货价格指数"(下称北铁指数),标志着中国在关键大宗商品价格形成机制建设上迈出关键...
本报讯 8月25日,现代汽车集团宣布,2025年-2028年,现代汽车集团在美国的投资总额由2025年3月份宣布的210亿美元增加到260亿美元,新增投资主要用于在美国的汽车、钢铁和机器人领域业务。据悉,现...
本报讯 近日,从武汉传来好消息,安钢股份生产的桥梁钢成功中标武汉市某重点市政工程。面对激烈的市场竞争,安钢股份通过多种形式加大"向特钢要效益"的力度,全力推进特钢转型。销售团队主动出击,...
本报讯 8月份,湖南省工业和信息化厅公示2025年先进制造业"揭榜挂帅"项目名单,湖南钢铁衡钢"深海深地多元极端环境用高品质钢"项目成功揭榜。随着全球油气开采不断迈向深海深地等极端环境,油气...
7月24日,山钢日照公司X70M高端管线钢正在码头装船发往沙特(如图)。近日,山钢日照公司凭借优异的产品质量和客户服务能力,成功斩获沙特市场5.5万吨X70M高端管线钢热轧卷批量订单。面对沙特天然...
在国家持续推进消费品以旧换新政策的背景下,今年上半年,柳钢家电用钢销售量同比增长116%。今年初以来,柳钢销售中心抢抓政策机遇,优化销售模式与市场策略,持续拓展新客户与新区域。尤其是在广...
今年是"绿水青山就是金山银山"理念提出20年,8月15日也是第3个全国生态日。上世纪80年代末到90年代初,当代愚公李双良带队搬走了太钢1000万立方米的废钢渣,治理后的太钢渣山公园亭台楼阁、小桥...
从2019年起,南钢集团对沿长江岸线约3公里、70万平方米的江滩进行覆绿,种植垂柳、香樟、水杉等大型乔木15000多棵,并新建微马跑道、音乐看台及栈桥等,全力打造湿地公园景观。经过持续治理,现在...
7月29日,G55501次试验列车从南昌东站驶出,这标志着昌九高铁南昌东至何家线路所段进入试运行阶段。据了解,昌九高铁是江西省境内一条连接南昌市与九江市的高速铁路。这条铁路建成通车后,将进一...
8月3日,宝钢股份湛江钢铁成品码头汽笛长鸣,"顶鹤"轮满载产成品破浪启航,驶向泰国林查班港(如图)。这标志着湛江钢铁首条直通东盟核心市场的泰国国际班轮航线正式开通,也是继越南海防航线成功运...
8月15日,正值第三个全国生态日,一场致力于改善海洋生态环境的增殖放流暨中华白海豚保护宣传活动在中国宝武宝钢股份湛江钢铁举行(如图)。在湛江钢铁全天候码头,随着鱼苗倾泻而下,30万尾黑鲷、...
8月17日,敬业铁路专用线GT31108次国铁车辆(如图)开行,标志着敬业铁路专用线成功实现与国铁业务互通。据悉,敬业铁路专用线全长23公里,全线采用污染物零排放的电气化铁路,共设3个站点,起点接轨...
8月25日,山东省济南市工业北路快速路东延工程春晖路路段高架桥主体结构已初具规模,一条高架"长龙"跃然眼前(如图)。山钢集团为该工程定向供应的2万吨优质厚板桥梁钢订单,目前已完成逾7000吨的...
8月19日,柳钢集团焦化厂职工正在该厂日前开馆的VR(虚拟现实技术)智能体验馆进行安全施工体验(如图)。该体验馆采用先进成熟的智能VR和3D技术,将VR设备与行业安全标准相结合,综合考虑现场施工安...