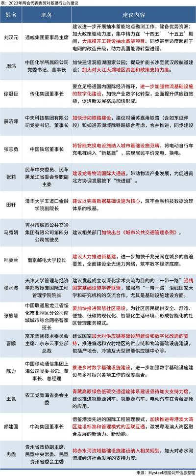
3月5日,国务院总理李克强代表国务院,向十四届全国人大一次会议作政府工作报告。其中提出,政府投资和政策激励要有效带动全社会投资,今年拟安排地方政府专项债券3.8万亿元,加快实施“十四五”重大工程;完善现代物流体系,大力发展数字经济;加强城乡环境基础设施建设,持续实施重要生态系统保护和修复重大工程。
两会期间,多位全国人大代表、政协委员踊跃建言。经整理发现,各代表委员对基建行业的建言献策中,新基建、物流建设、水利建设等成为关键词。

3月5日,国务院总理李克强代表国务院,向十四届全国人大一次会议作政府工作报告。其中提出,政府投资和政策激励要有效带动全社会投资,今年拟安排地方政府专项债券3.8万亿元,加快实施“十四五”重大工程;完善现代物流体系,大力发展数字经济;加强城乡环境基础设施建设,持续实施重要生态系统保护和修复重大工程。
两会期间,多位全国人大代表、政协委员踊跃建言。经整理发现,各代表委员对基建行业的建言献策中,新基建、物流建设、水利建设等成为关键词。

中国冶金报社记者 王志 报道特约通讯员 蓝义高 摄影"我国已是全球公认的钢铁强国,普钢年产量超9亿吨、优特钢达9000万吨,规模稳居世界第一。"11月13日,东北大学特殊钢冶金研究所所长姜周华教授...
中国冶金报社两会报道组记者 樊三彩 报道记者 顾学超 摄影天工国际2024年财报显示,海外市场收入占比超40%。"2024年,天工国际的钢材出口没有下降,这说明世界市场并非不需要材料,而是需要高质量...
编者按今年是沙钢成立50周年。50年,是历史长河的一瞬,但对于沙钢而言,这是一段从无到有、由弱到强的波澜壮阔的奋斗史诗;于整个钢铁行业而言,也是在改革开放中成长壮大,在筚路蓝缕中前行的时...
中国钢铁工业协会"对标挖潜"办公室4月份,在"对标挖潜"企业主要原燃材料采购成本中,除动力煤采购成本环比微增外,其他品种环比均减少,其中炼焦煤、喷吹煤、国产铁精矿、进口块矿环比降幅较大。1...
中国钢铁工业协会市场调研部9月上旬,21个城市5大品种钢材社会库存为920万吨,环比增加32万吨,上升4.2%,库存持续上升;比今年初增加261万吨,上升39.6%;比上年同期增加36万吨,上升4.1%,库存同比...
中国冶金报社记者 贾林海"8月份,国内钢材价格涨跌互现。进入9月份,钢材市场仍有下行压力,只有钢铁企业积极控产或宏观利好政策加码,才有望出现反弹表现。"日前,上海钢联首席分析师汪建华在一场...
中国冶金报社记者 樊三彩 报道/摄影"它真的能跟我一起玩石头剪刀布!但为什么它总是能赢?""是我们的3代'灵巧手'在'作弊',它依靠旁边的摄像头先看到对方的动作再出拳,但是因为反应速度小于50毫...
开栏的话在产业升级浪潮的推动下,特钢行业正经历从普转优、优转特到特转精的深刻变革。这一转型不仅将重塑行业格局,还将促使企业摆脱低端同质化竞争,向高附加值领域跃升。然而,大量普钢企业转...
中国冶金报 中国钢铁新闻网记者 夏杰生 报道在印度的钢铁产业中,炼铁高炉的容积大多数都只有数百立方米。然而麻雀虽小,五脏俱全,其高炉配套的热风炉必不可少,市场潜力巨大!如何占领印度热风炉...
中国冶金报 中国钢铁新闻网记者 樊三彩 报道"一个平稳运行、可持续发展的中国钢铁,有利于供应链上各企业的持续稳定健康发展,特别是在钢铁材料面临其他材料替代压力明显加大的今天,钢铁+铁矿产...
近日,乌拉圭公布首个绿氢工厂项目计划,该工厂将耗资3800万美元,位于乌拉圭西南部里奥内格罗省首府弗雷本托斯市,预计于2026年开始运营。该项目建设内容包括8000块太阳能电池板、1个每小时可生...
中国冶金报 中国钢铁新闻网记者 夏杰生 报道2024年江苏民营企业200强之一连云港亚新钢铁有限公司(下文简称亚新钢铁)是一家主要从事特种优质钢、轧线、轧钢制品生产与销售的企业。该公司炼钢厂...
中国冶金报 中国钢铁新闻网记者 赵萍 报道近日,上海市康健路341弄7-8号的"红砖楼"着实小火了一把。这栋房龄高达70年的"红砖楼",通过"原拆原建",克服重重困难挑战,改造成了一栋11层现代住宅。...
中国冶金报 中国钢铁新闻网记者 樊三彩 报道"应对钢铁需求的减少,钢企需要持续发掘和探索新的可应用领域。浦项认为,钢结构在建筑领域大规模应用不是可选项,而是必选项,浦项在这种背景趋势下正...
中国冶金报 中国钢铁新闻网记者 樊三彩 报道近年来,住建部相继推出不少钢结构住宅建筑支持政策: 2019年6月份,住建部发布《装配式钢结构住宅建筑技术标准》行业标准;2020年7月份发布《绿色建...
中国冶金报 中国钢铁新闻网记者 熊余平 徐可可 报道面对当前严峻形势,钢铁产业链企业如何破局,找到生存与发展的新路径?10月30日,以"破局·行动·实战"为主题的第十九届中国钢铁流通促进大会在...