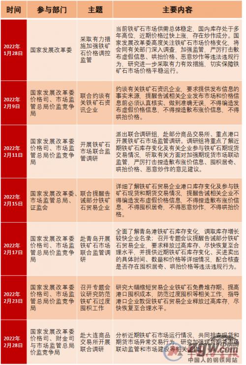
如果说起什么东西的价格上涨,最让国人反感,那铁矿石绝对属于其中之一。其一,谁都知道铁矿石不值这么多钱;其二,这笔钱主要被澳大利亚赚走了。 这活生生的演绎了什么叫做端起碗来吃饭,放下碗来骂娘,也正因为如此,在过去很长一段时间,两国关系越来越差,我们也对他们进行了反制。 二月二,龙抬头。自春节过后,在市场乐观预期的推动下,铁矿石普氏指数一路狂飙”反弹幅度近9%,尤其近一周涨势凌厉,带动国内期现价格不同程度上涨,引起监管层等各方关注。数据显示,自2月14日以来,铁矿价格从836元/吨一路上涨逼近900元/吨,期间累计涨幅高达6.54%,刷新逾9个月以来的新高。 铁矿石的一走路狂飙,继节前相关宏观管理部门就加强铁矿石市场监管等多次表态后,2月17日晚间,大商所发布市场风险提示公告:“近期,影响市场运行的不确定性因素较多,铁矿石等品种价格波动较大。请各市场主体理性合规参与,防控风险,确保市场平稳运行。大商所将持续强化日常监管,严肃查处各类违规行为,维护市场秩序。” 高盛预计价格将升至150美元/吨 近日,高盛发表报告表示,随着现货市场将陷入“严重”短缺,预计铁矿石价格将升至每吨150美元,交易员应为2023年第二季度铁矿石价格飙升20%做好准备。该行指出,3月至4月中国钢铁产量的季节性增长预计将与短期供应紧张同时出现,这将使市场在第二季度出现3500万吨的缺口。 尽管铁矿石价格已从去年10月低点反弹60%,至每吨125美元,但高盛维持了其三个月目标价每吨150美元和六个月目标价每吨135美元。高盛金属策略师Nicholas Snowdon表示:“进入第二季度,铁矿石是所有工业金属中最具支撑性基本面的金属之一。” 最近铁矿石价格的上涨,在很大程度上是受交易员为中国经济复苏速度快于预期而重新配置头寸的推动,但高盛表示,中国国内供应紧张也加强了这一反弹。 事实上,自去年第四季度开始以来,中国国内铁矿石库存已下降4500万吨,较去年同期下降了近30%,这是自2016年以来的最低水平。高盛认为,现货市场上半年将出现4300万吨的巨大缺口,而第二季度的失衡更为严重,这将加剧现货市场的紧张局面。 然而,该行强调,这种预期的挤压在很大程度上是由季节性模式推动的,而不是中国钢铁密集型房地产市场的结构性变化。 尽管这些条件将在短期内支撑铁矿石价格,但高盛认为,这轮涨势不会像2021年价格突破每吨200美元时那样,延续到长期牛市。高盛指出,在3月和4月这两个季节性强劲月份之前,中国的钢铁产量正显示出改善迹象,2月份国内钢厂的高炉产能利用率已较1月份有所提高。 麦格理在其最新的钢铁调查中也观察到,钢铁企业已增加铁矿石库存,并计划在近期购买更多原材料,这反映出他们对未来一个月钢铁产量上升的预期。 麦格理分析师写道:“随着钢铁需求似乎趋于稳定,并可能随着建筑活动的恢复而进一步回升,同时产量增长可能会受到利润率疲软的限制,在经历了数月的疲软之后,钢铁市场基本面似乎正在改善。” 高盛补充道,在由新冠疫情导致的停工期间,中国钢厂的库存减少,目前仍面临严重短缺,铁矿石供应量仅为18天,为2017年以来的最低水平。 Snowdon表示:“这给今年国内铁矿石库存周期带来了明显的右尾偏斜,随着供应链信心刺激补充库存的需求,这可能有力地放大短期价格上行。” 但从长期角度看,由于关键房地产市场依然疲弱,高盛预计,铁矿石的涨势将在今年下半年消失,到第四季度,铁矿石价格将跌至每吨105美元,明年平均每吨90美元。 是什么让中国失去定价权沦为“苦力” 面对一路狂飙的铁矿石,《中国冶金报》发文指出,被吹大的泡泡终会破碎,“强预期”终要回归理性现实。或许,近期的铁矿石价格就是2023年全年的“天花板”。 而就在春节前的1月18日,国家发展改革委发布消息称,国家发展改革委价格司、国家市场监管总局价监竞争局、证监会期货部组织部分铁矿石贸易企业和期货公司召开会议,分析铁矿石市场和价格形势,详细了解有关企业参与铁矿石现货和期货交易情况,提醒告诫有关企业依法合规经营,不得编造发布虚假信息,不得选择性引用数据和信息、故意渲染涨价氛围,不得捏造散布涨价信息,不得哄抬价格,不得过度投机炒作。 这是进入2023年的短短2周内,国家发展改革委第三次专门针对铁矿石市场异动做出的反应。要知道,当前中国房地产市场遇冷,开发商们不再拿地建房,对铁矿石需求大幅减少。在这种情况下,铁矿石的价格应该下跌才对,怎么不跌反涨了?而且价格开始狂飙,不用想也知道,澳大利亚在这波涨价潮中又赚的盆满钵满。 奇葩的铁矿石!当中国房地产市场火热时,因为需求增加,它的价格一路上涨;当中国房地产市场遇冷后,因为需求减少,它的价格还在上涨。 很多人觉得这不合理,但人家澳大利亚方面振振有词!你们需求是减少了,但他们的开采数量减少的更多,所以,铁矿石价格的快速上涨是十分合理的。 反正不管需求怎么样,铁矿石只有涨价一个档位。需求多的时候,人家要涨价。需求少的时候,人家更要更涨价。而且,还要涨得更快! 因为澳大利亚要维持自身利润不降,必然要大幅上调铁矿石价格,至于会给下游增加多少压力,并不在他们考虑范围内。反正下游几乎全都是中国人和中国企业!人家也说了,如果你觉得价格不合适,可以不买。 是啊,我们可以不买啊。定价权掌握在澳大利亚手里,但买不买却是我们自己说了算。但现实却是,我们不能不买!哪怕很多钢企现在已经开始扛不住,宣布裁员的消息,铁矿石还是必须要买的。 为什么会这样,钢企们到底在图啥?第一,如果企业不买停产,倒闭的更快。第二,中国又开始天量超发货币支持大基建,对铁矿石需求很大,未来预期上涨。第三,我们还指望着房地产回暖,好让地方政府卖地,来解决地方财政困难。 所以,与其说中国经济被房地产绑架,倒不如说被澳洲绑架了。因为房地产可以遇冷,价格甚至可以下降,但对铁矿石的依赖不能减少,铁矿石的价格更是只能上涨。大基建、房地产、土地财政等全都依赖于铁矿石的支撑。奇葩的不是铁矿石定价机制,而是我们的发展模式。在这种发展模式下,哪怕心里面有一百个不愿意,还需要澳大利亚的铁矿石,还要每年天量资金给澳洲送钱。 更可怕的是,铁矿石可能只是一个缩影。我们还有很多商品、很多行业,都是这么的奇葩。我们终于找到中国人的工资迟迟涨起不来主要原因,找到中国福利待遇迟迟起不来的主要原因,就是因为我们用自己勤劳和付出养了太多外国人。外国人消费,中国人买单! 开年爆剧《狂飙》中,在为正义狂飙的路上,安欣从意气风发到熬出白发,他将巨大的痛苦藏在心中,却始终没有隐藏自己的善良和正义。“这么多年,我从来没想过自己的后路。”安欣拉起警戒线一步步逼退高启强的戏,也成为被大家反复观看的经典名场面。今天,这句话同样适用于铁矿石,这么多年,你咋就不想想自己的后路?






2022-2023年中国钢材市场年度报告即将出炉!欢迎抢鲜品读!
为帮助企业全面回顾解读行业年度发展,了解钢铁行业变化新趋势,为未来企业发展提供依据,帮供应商把握潜在商机助采购商降成本增销量提利润,提前做好经营决策,赋能行业发展。中钢网基于对中国钢材市场的专业观察和研究经验,通过理论与数据、宏观与微观相结合的方式,正式推出《2022-2023中国钢材市场年度报告》。点击链接订阅: https://rbd.xet.tech/s/37QGii


扫一扫关注微信