钢材77资讯网

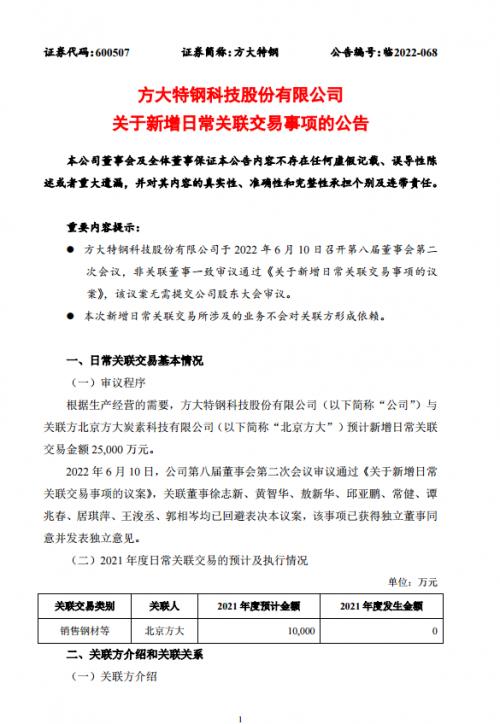
方大特钢关于新增日常关联交易事项的公告

最新相关

山西推进全省开发区"三个一批"活动

7月16日,山西省开发区2021年第三次项目集中签约一批、开工一批、投产一批"三个一批"活动在全省各地同步举行。本次全省开发区"三个一批"活动共签约项目506个,开工项目459个,投产项目265个,涵盖...

北京上半年"3个100"市重点工程加快建设

今年以来,北京市上下围绕"一个开局""两件大事""三项任务",突出抓新开、抓续建、抓增量、抓储备"四抓"工作路径,紧扣落好"五子"推进重大项目建设,重改革、优服务,上半年北京市投资运行稳中有进...

发改委: 坚决管控高耗能高排放项目

实行能源消费强度和总量双控(以下称能耗双控)是落实生态文明建设要求、促进节能降耗、推动高质量发展的一项重要制度性安排。"十三五"以来,各地区各部门认真落实党中央、国务院决策部署,能耗双...

两部门联合开展能源保供稳价工作督导

为切实保障国家出台的一系列能源保供稳价措施落实落地、取得成效,近期,国家发展改革委、能源局联合派出督导组,赴相关重点省份和企业、港口开展能源保供稳价工作督导。督导工作以现场督导为主,...

安徽工商业用户试行季节性尖峰电价

各市发展改革委(能源局)、宣城市经济和信息化局,国网安徽省电力有限公司: 为落实国家"碳达峰、碳中和"战略目标,进一步深化电价改革,运用价格杠杆引导电力用户积极参与电力需求响应,挖掘需求侧...