钢材77资讯网

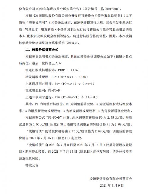
凌源钢铁股份有限公司关于利润分配调整可转债转股价格的提示性公告

最新相关

山西推进全省开发区"三个一批"活动

7月16日,山西省开发区2021年第三次项目集中签约一批、开工一批、投产一批"三个一批"活动在全省各地同步举行。本次全省开发区"三个一批"活动共签约项目506个,开工项目459个,投产项目265个,涵盖...

北京上半年"3个100"市重点工程加快建设

今年以来,北京市上下围绕"一个开局""两件大事""三项任务",突出抓新开、抓续建、抓增量、抓储备"四抓"工作路径,紧扣落好"五子"推进重大项目建设,重改革、优服务,上半年北京市投资运行稳中有进...

发改委: 坚决管控高耗能高排放项目

实行能源消费强度和总量双控(以下称能耗双控)是落实生态文明建设要求、促进节能降耗、推动高质量发展的一项重要制度性安排。"十三五"以来,各地区各部门认真落实党中央、国务院决策部署,能耗双...

两部门联合开展能源保供稳价工作督导

为切实保障国家出台的一系列能源保供稳价措施落实落地、取得成效,近期,国家发展改革委、能源局联合派出督导组,赴相关重点省份和企业、港口开展能源保供稳价工作督导。督导工作以现场督导为主,...

安徽工商业用户试行季节性尖峰电价

各市发展改革委(能源局)、宣城市经济和信息化局,国网安徽省电力有限公司: 为落实国家"碳达峰、碳中和"战略目标,进一步深化电价改革,运用价格杠杆引导电力用户积极参与电力需求响应,挖掘需求侧...